- Battery Manufacturing Equipment
- Battery Laboratory Assembly Equipment
- Battery Pack Assembly Equipment
- Sodium Ion Battery Manufacturing Equipment
- Solid State Cell Production Line
- Dry Electrode Assembly Equipment
- Supercapacitor Assembly Equipment
- Perovskite Solar Cell Lab Equipment
- Li ion Battery Materials
- Ni / Al / Cu Metal Foam
- Customized Electrode
- Cathode Active Materials
- Anode Active Materials
- Coin Cell Parts
- Lithium Chip
- Cylindrical Cell Parts
- Battery Current Collectors
- Battery Conductive Materials
- Electrolyte
- Battery Binder
- Separator and Tape
- Aluminum Laminate Film
- Nickel Strip/Foil
- Battery Tabs
- Graphene Materials
- Cu / Al / Ni / Stainless steel Foil
- Battery Laboratory Equipment
- Li ion Battery Tester
- Battery Safety Tester
- Material Characterization Tester
- Rolling Press Machine
- Electrode Mixer
- Coin Cell Crimping Machine
- Coin Cell Electrode Disc Punching
- Pouch Cell Sealing Machine
- Pouch Cell Stacking Machine
- Pouch Cell Forming Machine
- Pouch Cell Ultrasonic Welder
- Pouch Cell Electrode Die Cutter
- Cylinder Cell Sealing Machine
- Cylinder Cell Grooving Machine
- Electrode Slitting Machine
- Cylinder Cell Winding Machine
- Cylinder Cell Spot Welding Machine
- Electrolyte Filling
- Type Test Cell
- Other Battery Making Machine
- NMP Solvent Treatment System
- Vacuum Glove Box
- Coating Machine
- Lab Furnaces
- Ball Mill
- Laboratory Press
- Laboratory Equipment
- Press Equipment
1GWh EV Car Battery LFP/NMC/LTO 30Ah 50Ah 100Ah 200Ah Prismatic Cell Aluminium Case Cell Production Line
Model Number:
TMAX-EV30Compliance:
CE CertifiedWarranty:
Two Year Limited Warranty With Lifetime SupportPayment:
T/T, Credit Card, Paypal, LC, Western Union
1GWh EV Car Battery LFP/NMC/LTO 30Ah 50Ah 100Ah 200Ah Prismatic Cell Aluminium Case Cell Production Line
Ⅰ、 Prismatic Cell
Prismatic cell is often used for high capacity battery applications to optimise the use of space. These designs use a stacked electrode structure in which the anode and cathode foils are cut into individual electrode plates which are stacked alternately and kept apart by the separator. The separator may be cut to the same size as the electrodes but more likely it is applied in a long strip wound in a zig zag fashion between alternate electrodes in the stack.
Ⅱ、Detail Description of Each Process



Ⅱ、Equipment List
|
SN. |
Equipment Name |
|
1 |
Mixing Equipment |
|
2 |
Feeding System |
|
3 |
Slurry Buffer Tank |
|
4 |
Auto Double Sides Slot Die Coating Machine |
|
5 |
NMP Recovery System |
|
6 |
Calender Machine |
|
7 |
Auto Slitting Machine |
|
8 |
Stamping Machine |
|
9 |
Auto Stacking Machine |
|
10 |
Ultrasonic Spot Welding Machine (Tab to lid welding) |
|
11 |
Cover Plate Welding Machine |
|
12 |
Insulator Wrapping Machine |
|
13 |
Shelling &Welding Machine |
|
14 |
Helium Testing Machine |
|
15 |
Washing Machine |
|
16 |
X-ray Tester |
|
17 |
High Vacuum Oven |
|
18 |
Auto Electrolyte Filling Machine |
|
19 |
High Temperature Wetting |
|
20 |
Negative Pressure Formation Machine |
|
21 |
Laser Welding&Sealing Machine |
|
22 |
OCV Tester |
|
23 |
Charging Machine |
|
24 |
PVC Film Pasting Machine |
|
25 |
Drying Unit |
|
26 |
Air Compressor Unit |
|
27 |
Vacuum Unit |
|
28 |
Nitrogen Generating Unit |
|
29 |
Deionized Water Machine |
|
30 |
Cooler |
|
31 |
ACIR Tester |
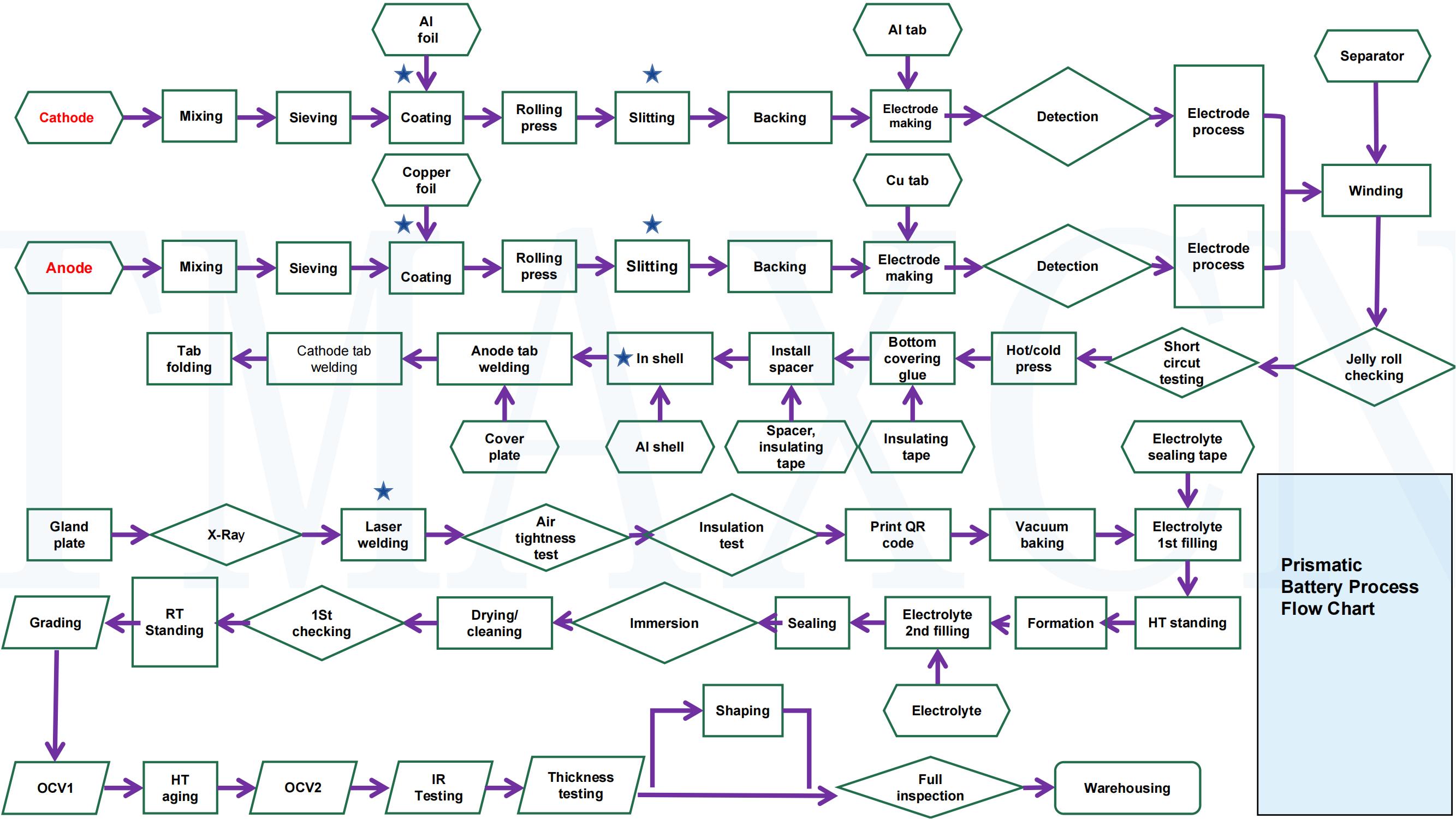
Ⅲ、The process for prismatic cell is illustrated in the following diagram:
(a.Stacking Process)



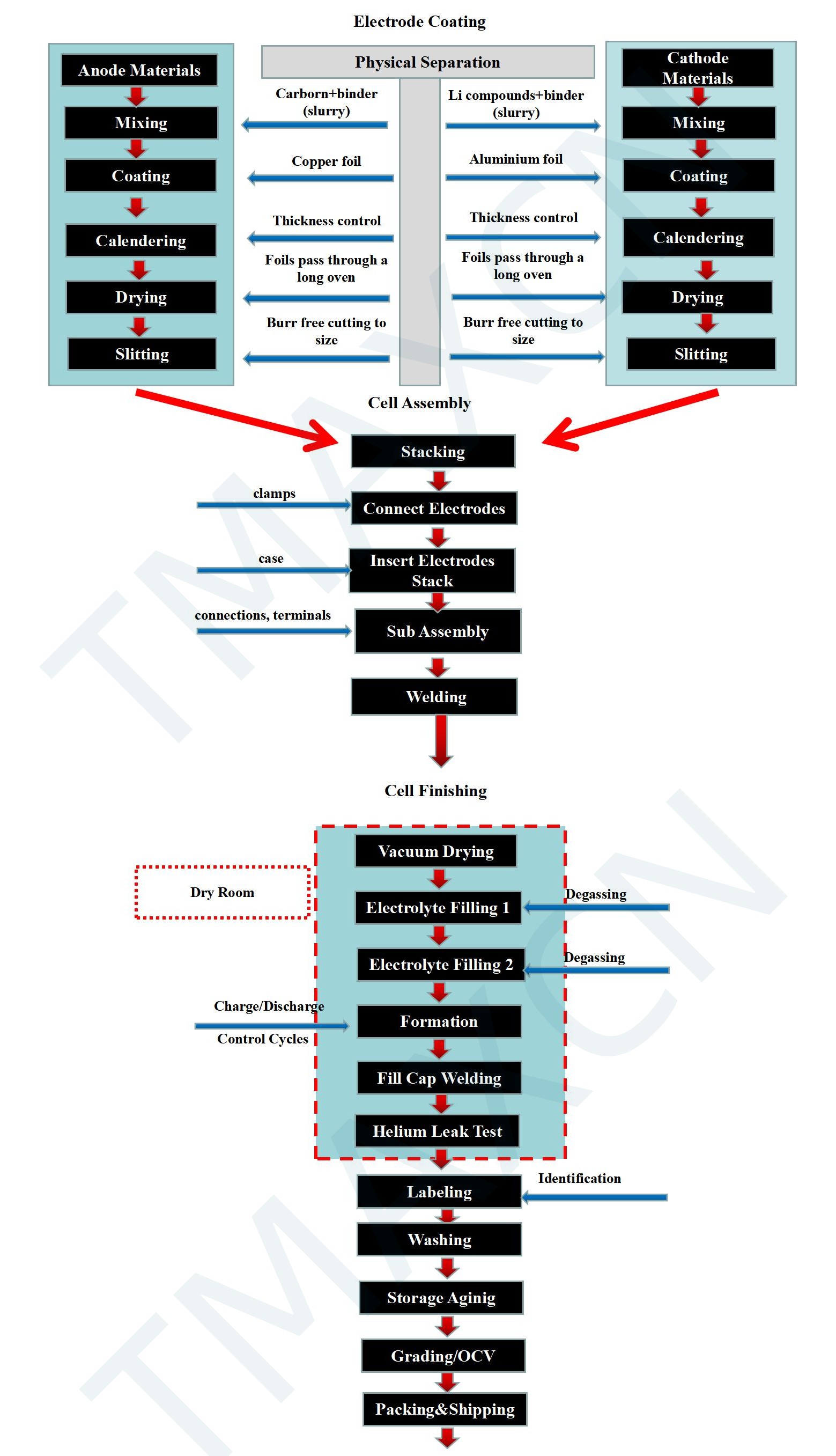
Ⅳ、Battery Manufacturing Basics from Prismatic Cell Production Line :
The 1st stage: electrode manufacturing:
The first stage in battery manufacturing is the fabrication of positive and negative electrodes. The main processes involved are: mixing, coating, calendering, slitting, electrode making (including die cutting and tab welding). The equipment used in this stage are: mixer, coating machine, roller press, slitting machine, electrode making machine.

Mixing — Electrode slurry preparation process:
To produce an electrode slurry, the raw active materials are combined with solvent, binder, and additives. Slurry mixing is the first step of the electrode manufacturing process, and the process is done separately for cathode and anode materials. The key measurable characteristics of this process (viscosity, density, solid content) will directly affect the quality of the battery and the uniformity of the electrode. In the mixing process, the formulation of raw materials, mixing steps, mixing time are all important parameters.
Coating — Coat and dry the electrode slurry on the current collector foil:
The quality of the coating and drying processes profoundly affects the uniformity, consistency, safety, and cycle life of the manufactured battery. Non-uniformity or defects introduced at this stage on either side of the electrodes will result in poor electrochemical performance of the battery and can cause serious safety issues.


Calendering — Rolling press the coated electrodes:
Calendering is an important process to affect the cell performance by controlling the electrode porosity and tortuosity. Higher calendering pressure applied to electrode reduces thickness of the active layer thus increases the volumetric energy density. While a strong calendaring will also increase the tortuosity of the electrode, affecting the electrode's electrochemical impedance.
The figure below illustrates how electrode’s press density changes with calendering line load.


Slitting and electrode making — Cut the electrode to the required size and prepare the tab:
Slitting (equipment: slitting machine) is to longitudinally cut the coated electrode into narrow slices of the required width. Any burring or buckling introduced at this stage will increase the risks of internal shorts that can cause serious safety issues. After slitting, the key process parameters to measure are electrode width, electrode edge flatness, and the presence and characteristic of burrs.

Ⅴ、The 2nd stage:Prismatic Cell Assembly Process:

Ⅵ、Workshop Reference


Ⅶ、Procurement process
TMAX follows a comprehensive procurement process to ensure a seamless experience for our customers.
1) Initial Consultation: We have an in-depth discussion with the customer to understand their battery production requirements, machine specifications, and budget constraints.
2) Proposal Preparation: Based on the consultation, we create a detailed proposal that outlines our recommended battery-making machines, pricing, delivery timelines, and additional services or support.
3) Proposal Presentation: We present the proposal, highlighting the features and benefits of our machines, addressing customer questions, and explaining how our solution meets their needs.
4) Negotiation and Agreement: We engage in negotiations to address concerns and modify the proposal if needed, aiming to reach a mutual agreement on pricing, terms, and conditions.
5) Purchase Order: The customer issues a purchase order (PO) that formalizes the agreement, specifying quantities, prices, delivery dates, and contractual obligations.
6) Order Fulfillment: We manufacture or source the battery-making machines according to agreed specifications, conducting quality control checks to ensure high performance and reliability.
7) Shipment and Delivery: We handle packaging, transportation, and customs clearance, providing tracking information and updates on the shipment's status.
8) Installation and Training: Our technicians offer installation services and comprehensive training on machine operation, maintenance, and troubleshooting.
9) Post-Sales Support: We provide ongoing customer support, including assistance with spare parts, maintenance, upgrades, and expansions, to ensure customer satisfaction.
By following this streamlined procurement process, we deliver high-quality battery-making machines tailored to our customers' requirements while providing excellent support throughout their lifecycle.
English▼






David@battery-equipments.com
